船舶温室气体减排技术现状与发展重点

发布:2023-03-30 | 浏览:986

        一、全球绿色船舶技术相关战略与行动计划

 

       近年来,众多海洋国家颁布了一系列关于绿色船舶技术的战略或行动计划,涉及新船型、新燃料动力与新环保设备等方面。

       在新燃料动力方面,2021年,日本发布了《绿色增长战略》,指出在2025—2030年间开始实现零排放船舶的商用,到2050年将现有传统燃料船舶全部转化为氢、氨、液化天然气 ( LNG ) 等低碳燃料动力船舶;韩国政府发布《2030绿色船舶推进战略》,将推进绿色船舶测试平台的开发,重点研究低碳船舶燃料 ( 混合燃料 )、无碳船舶燃料 ( 氢、氨燃料 ) 等技术;印度发布《2030年海事愿景》,提出其港口目标是到2030年实现50%的燃料切换,主要途径是使用LNG动力、电池动力、氢动力、氨动力和甲醇动力等船舶;英国发布了交通脱碳计划——《脱碳交通:一个更好、更绿色的英国》,提出加快零排放技术与基础设施的发展,支持在航运中使用非生物来源的可再生燃料等;DNV发布《面向2050年的海事展望》,提出航运脱碳的技术发展趋势,指出电化氨气、蓝氨和生物甲醇将是最具前景的碳中和燃料。

       在新船型和新技术等方面,2020年,日本制定了零排放国际航运路线图,提出到2024年,将开发出氢/氨燃料专用的发动机、涡轮和燃料箱,并展示了四个新型“零排放生态船舶”设计概念——氢燃料船、氨燃料船、船上二氧化碳捕获船和超高效液化天然气燃料船;日本航运业发布《2050年脱碳计划面临的挑战》,启动“新一代船舶”开发项目,将重点研制氨、氢燃料船,并聚焦船载碳捕集技术;我国发布《绿色交通“十四五”发展规划》,提出深入推进内河LNG动力船舶推广应用,支持沿海及远洋LNG动力船舶发展,推动纯电动旅游客船应用,积极探索油电混合、氢燃料、氨燃料、甲醇动力船舶应用等;2022年,韩国产业通商资源部发布《确保造船产业超级差距战略》,提出以绿色与智能为发展主线,强化LNG船核心技术国产化研发,开发船上CO2采集与存储、转子风帆、废热发电等技术,布局氨/电动力等零碳船舶、液氢运输船、液化CO2运输船等新船型关键技术的研究与应用;美国国家科学技术委员会 ( NSTC ) 发布《2022—2028年海洋科技机遇与行动》报告,提出探索负排放技术 ( NETs ),特别是海洋二氧化碳清除技术及探索将船舶改造为净零排放船舶的方案等。

 

        二、现阶段船舶温室气体减排主要技术手段

 

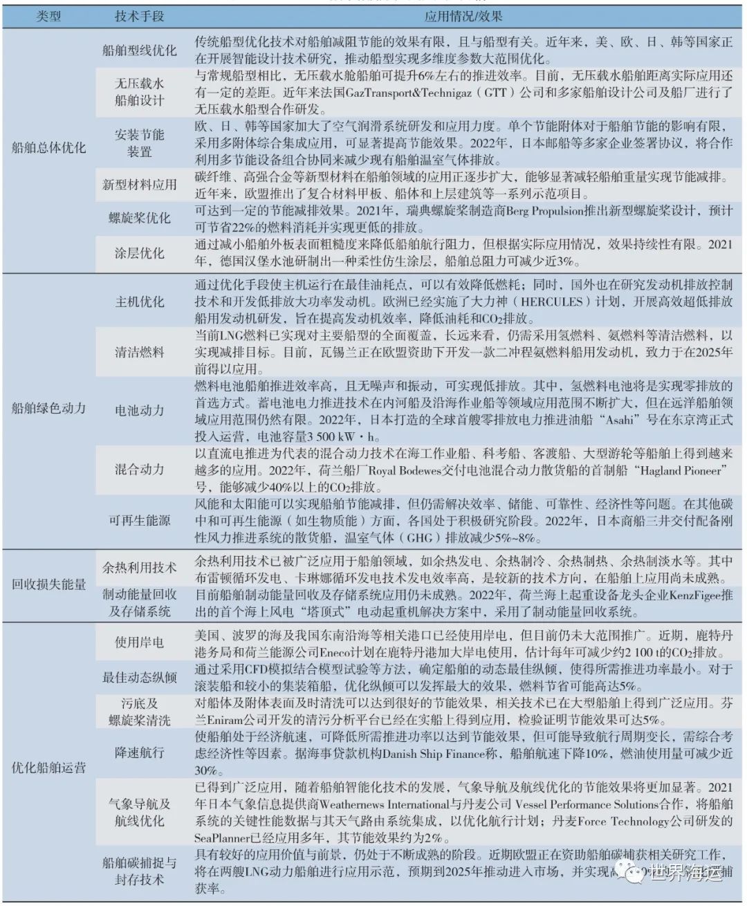
       目前船舶温室气体减排技术可以分为船舶总体优化、船舶绿色动力、回收损失能量、优化船舶运营四大类,每一类下面又涵盖若干减排技术,但并非每一种减排技术都能得到广泛应用,主要温室气体减排技术手段及应用情况见表1。在开展船舶温室气体减排技术工程应用时,还需考虑技术复杂性、应用范围、效果持续性和经济性等因素。

表1  主要温室气体减排技术手段及应用情况

图片

 

        三、我国船舶温室气体减排技术发展现状

 

       近年来,我国已产生一批自主研发的绿色船舶创新成果,在船型方面涵盖散货船、油船、集装箱船、液化气体运输船、汽车运输船、滚装船等多种,同时包括LNG、LPG、甲醇、电池等新型动力能源的全面覆盖。具体来看:

       船舶总体优化方面,我国已将船型优化、节能设备等措施成功应用到主流船型上,自主研发了一批技术经济指标居世界先进水平的节能环保船型,能够满足现阶段IMO相关环保要求。2021年9月,我国交付1.5万标准箱LNG双燃料动力超大型集装箱系列首制船,与传统燃油集装箱船相比,可减少20%的CO2排放;2022年6月,交付4.99万t甲醇双燃料化学品/成品油船,最高可减少75%的碳排放;2023年1月,30.7万t新一代节能环保型VLCC“凯辉”轮交付,安装气层减阻系统及多节能集成控制系统,船舶能效设计指数提前达到第三阶段要求。

       绿色动力方面,我国研发并应用了天然气发动机、电力推进系统、风力助推系统、光伏推进系统等新型动力系统装置,取得了良好的节能效果。2022年1月,我国发布自主研制的首台套集装箱式动力电池单元产品,容量最大可达1 540  kW·h;2022年6月,交付全球首台新一代带智能控制废气再循环 ( iCER ) 系统的双燃料主机7X62DF,可减少28%以上温室气体排放;2022年6月,首台百千瓦级船用氢燃料电池发电系统获中国船级社型式认可;2022年9月,交付30万t原油船“新伊敦”轮,采用碳纤维复合材料翼型风帆,预计将实现年平均节约燃油消耗超过9.8%;此外,我国正在开展甲醇、氨、氢等低碳零碳燃料发动机技术的研究。

       回收损失能量方面,我国已研发应用了基于动力涡轮、蒸汽朗肯循环、有机朗肯循环的余热发电系统,船舶布雷顿循环和卡琳娜循环发电装置尚处于研究阶段。近两年,我国自主研发的船舶氨水循环发电系统、船舶有机朗肯循环发电系统、船舶余热回收烘干木材系统等产品,相继获得了CCS、DNV等船级社的原则性认可证书。

       优化船舶运营方面,我国正在大力推广岸电技术,先后建造交付了多艘智能超大型矿砂船和原油船,通过配备智能航行系统具有航线航速综合优化等功能,有力提升了船舶的节能环保性能。我国研制了船舶能效监测管理系统,能够对船舶CO2的排放进行报告和验证,并实现对船舶运营过程中油耗和海洋环境条件进行长期在线监测与分析,为船舶优化运营提供支撑;研发了船舶纵倾优化决策系统 ( OTA ),已实现集装箱船、散货船和油轮船型系列产品覆盖与应用,实现约5%的节能效果;2022年6月,自主研发的船舶碳捕获与封存系统,获得DNV船级社的原理认可证书。

       但是,面对IMO中长期减排方面的要求,我国在船舶温室气体减排技术发展方面,仍存在技术布局缺乏统一的顶层规划与技术路线图、绿色船型概念设计能力不足、绿色船舶动力与绿色节能设备关键技术研究与应用相对薄弱、在国际海事规则规范的制定过程中话语权仍不大、跨行业协同不够等问题。

 

        四、船舶温室气体减排技术重点发展方向

 

       总的来看,目前已经应用的温室气体减排技术在减少排放、提高能效方面发挥了积极作用,能够满足现阶段减排要求,但是对实现中长期减排目标仍有较大差距。因而,迫切需要找到可持续发展的解决方案。未来船舶温室气体减排技术重点发展方向如下:

       一是,重点开发新型零碳排放船型。突破基于三维模型的船舶数字化设计等技术,加强新概念船型设计技术研究,开发氨动力、氢动力等零碳远洋运输新船型;开发LNG燃料、燃料电池等动力的标准化、系列化、低碳化内河船型。

       二是,重点开发绿色动力技术。加大船舶柴油机超低排放、高能效技术的研究,开展甲醇、生物燃料、氨、氢等零/低碳燃料船舶新型发动机研制与应用;开展高能量密度超级电容电池、燃料电池研发与应用;推动风能、太阳能、海洋能等新能源在船舶航行动力、控制系统、照明系统等方面的推广应用。

       三是,重点开发船舶环保设备及技术。未来,加快发展CO2捕集/封存/利用、高效预热余能回收利用、主辅机及船用设备系统能效提升以及船舶能效管理与排放监控等相关设备及技术,为船舶节能环保发展提供技术支撑。

       四是,重点开展节能技术的综合集成应用。开展低阻高推进效率的船体主尺度与线型设计、水动力节能装置和推进系统一体化综合优化、船体表面涂层减阻、船底空气润滑减阻、风力助推、无压载水船舶技术等技术的综合集成与实船示范。

 

        五、相关建议

 

       面对全球航运温室气体中长期减排目标,我国应密切关注船舶温室气体控制相关国际公约动向,主动开展国际公约重大专题技术研究,积极参与船舶温室气体减排技术相关国际规则和国际标准制定工作,引导并支撑国际规则与标准的更新演化;开展绿色船舶发展技术路线图研究,加快船舶低碳技术攻关,做好低/零碳船型储备,打造系列化、标准化动力产品体系,突破氢燃料电池、LNG动力系统等关键技术,形成相关产品技术的规模化应用;充分借鉴我国其他行业成熟新能源技术,联合行业内外产学研用优势力量,协同推动船舶温室气体减排技术的发展。